Gm, friends.
Remember that feeling of wanting more from life? I do too.
Today’s piece is about finding your edge, whether you're deep in crypto or just starting out.
Let's explore how dedication, smart risks, and a strong personal brand can change everything.
Before we start, let’s have a word from our partner Diamante:
DIAMANTE is democratizing the digital economy with a secure, scalable, accessible, and inclusive blockchain ecosystem that empowers individuals and institutions.
Diam’s technology is built to solve today's problems and serve tomorrow's future.
Hybrid Blockchain: Same chain to run decentralized applications and institutional applications.
Quantum Resilient: Quantum-resilient cryptography combined with a triple-layer consensus.
Triple Layer Consensus: Utilizing dPoS, PoH and aBFT consensus to achieve maximum cross-chain compatibility.
Chain that scales: Real-time settlements with up to 100,000 TPS.
Easy flow of liquidity: Diamante's hybrid nature allows retail liquidity from multiple chains to enter institutional apps with one click.
Sync-bridge: Diamante authorizes other networks to build and bridge their smart contracts, ensuring seamless interaction between Multiple platforms.
The network supports various applications, including payment platforms, Gaming, DeFi lending, AI-driven loyalty programs, and others, making it a versatile ecosystem for digital asset management and financial services.
Traction:
✔️ 1 Million+ Community Members.
✔️ Secured 5+ Tier 1 MM
✔️ 120+ Active Nodes
✔️ 1,000,000+ Active Wallets
✔️ 150+ Partners
✔️ Achieved a 94.18 audit score with AAA rating from Certik
✔️ Over $8 million raised in DIAM Private Sale through Abu Dhabi Royal Family.
You can trade DIAM/USDT on Bybit here: https://www.bybit.com/en/trade/spot/DIAM/USDT
A Guide To Exponential Thinking In Crypto: Leverage, Asymmetric Bets, And Personal Growth
If you put in X amount of hours, you will earn Y amount of money, and produce Z amount of a product/service.
Well, at least this is how most people think. They think linearly.
But is it the right way to think?
If you apply leverage and time you get compound interest. The results you produce will add to the existing layer.
If you take 10 + 10 + 10 + 10 + 10 + 10 + 10 + 10 + 10, you’ll easily see that it is 90.
But if I ask you to calculate a 10% interest rate on an investment over 40 years, most people would think that you’ll just add 10% + 10%.. 40 times, and get 400%.
But the answer is not 400%.
The answer is: 4,525%.
Which means a $100k investment turns into $4,525,000 over 40 years. Okay this sounds boring for crypto, I know. But hang on.
The principle of compound interest is illustrated above.
I am not going to deep dive further into this, I just wanted to show an example of exponential thinking.
Applying leverage to get ahead in your own life
Most people think too realistically about life. They don’t see that leverage can take you from a linear path and over to an exponential path.
Leverage comes in many forms, such as capital, technology, brand, network effects, and managing people.
Use them to your advantage to get ahead of linearity. You should take risks in life, and choose a career where you can apply leverage and compound interest. A typical 9-5 job with no equity compensation has a very limited upside.
Instead, try to start something on your own, join someone who has started something where you can get a flexible role in terms of your own career growth, equity compensation, and the possibility to use the skills you learn there in other fields or for your own startup later on.
In this modern world, I can’t think of a better way to apply leverage to the maximum than by starting your own personal brand. I’ve done it myself, and when I think back on my journey it’s absolutely amazing what I’ve created.
People read my thoughts because I am the one who is writing them. You want to learn about investing, crypto, and the latest yield opportunities from people with skin in the game, not from your PhD university professor.
Apply leverage in everything you do, and start thinking in years and how much your knowledge, skills, and mindset can compound due to exponential growth. Think bigger. Those who believe they can change the world will.
About taking risks and making asymmetric bets
I’d say you should dare to take big risks once you got some kind of basic needs met, I like the FIRE mindset for this (monthly expenses x 12 months x 25).
This number should be enough to live off the 4% rule, which means you can withdraw 4% from a stock market investment portfolio and never draw it down to zero (assuming 10% annual growth).
However, if you’re young and without many obligations and monthly expenses I think it makes sense to take risks without much money saved up.
Ask yourself what’s the worst that could happen. Most often the worst case is that you end up where you already are. On the other hand, if you take a risk you could 10x what you already have (this doesn’t only apply to money, but also skills and opportunities).
Aim for asymmetrical bets (see examples in my tweet below):
Asymmetrical bets to the upside are bets where the upside nets you 10-100x if you win, but you only lose small if you lose.
Stay away from risks that net you a small payoff if you’re right, but a big potential risk if you’re wrong.
Prioritize long-term gains (comes over years/decades) over short-term gains (the comfortable state of a monthly salary). By all means, surviving is important.
The problem is that many people get quite comfortable in their jobs, so the risk of trying something for a much bigger upside is getting less and less tempting due to the increasing salary.
The alternative cost is getting bigger (at least that’s how it feels like). However, the truth is that almost everyone (at least in the Western world), could go back to their current job or a similar alternative with the same salary if they failed at whatever new opportunity they tried.
What do you really want in life?
You’ve probably heard the quote:
“Give me six hours to chop down a tree and I will spend the first four sharpening the axe.”
I am mentioning this quote because I think it is important when you stand in front of big decisions and in choosing what kind of work to focus on.
If you wonder what kind of work you should focus on in life, or what you should prioritize for the next year, it is much better to use some days and really map out a plan with actionable steps in complete silence, versus starting right away and go with the flow.
As the quote from Alice in Wonderland above, if you don’t know where you want to go, it doesn’t matter which direction you will take.
The point is just to spend some more time in life to think of what you really want to do in life. Most people could have created something beautiful if only they believed in themselves.
I think in today’s social media society there’s a huge trend in watching reels and Tik Tok videos about how to improve life, however, very few people act on these ideas.
They watch the videos, but end up doing nothing about it. You may feel productive, but this is actually no better than watching a TV series. It’s just short-term dopamine.
Ask yourself if you do anything for your long-term growth at all, or if all activities you do are made up based on short-term pleasure (food, sex, sports, videos/music that makes you feel things, meeting girls, playing games, drugs, alcohol).
While there is nothing wrong with doing these activities, don’t make your life all about them. After all, you’re not a monkey. You’re able to delay gratification (think about the Marshmallow test experiment), but a monkey isn’t.
Examples of long-term activities (long-term pleasure):
learning a language
starting a business/small company
complete a marathon
earn a university degree
live in another country
writing a book
learning skills that might change your career
investing
losing weight
starting a personal brand +++
Some advice for people who are low on capital and just starting out in crypto
Start by asking yourself what you’re good at. Maybe the most important skill in this industry is endurance. Even if you’re dumb AF, but still are willing to dedicate 12-14h per day to this I’d say you have an advantage. So for people with low capital, I’d argue that time is the most important asset you have.
The willingness to learn and to become better. All right, so what should you focus on? Writing content, trading on CEX, researching, memecoin-trading, NFTs, airdrops, YouTube, newsletter, Telegram, podcasts++. So many options.
If you like writing, which I do, then Twitter/newsletter/Telegram is your best option. If you like more oral content, then YouTube/podcast can be more our style. Good with numbers and like watching the tape? Focus on honing your trader skills and bond with the traders you look up to on Twitter. You wouldn’t believe how many great traders there are at 500-2000 followers on Twitter. It doesn’t have to be Hsaka, ENAS, Nachi, etc.
You’ve found your strengths.
Now ask yourself: “Are my skills good enough to be paid for?”
If no → seek an internship. This could be in a crypto company/startup, VC, family office, assisting KOLs with different stuff, or helping traders you look up to with tasks (if you do a good job they will share alpha with you). Internships are often not paid much, so the focus here should be to gain wisdom that you might use later.
If yes → can you monetize on your own? or should you apply for a job in a crypto company?
Monetizing on your own can be a hard, long way and it craves a lot of dedication. But I recommend this if you believe in yourself and your skills + the long-term pay has the potential to way outclass a normal job.
Applying for a job in a crypto company is a safe route because you get a fixed salary (often much higher than a 9-5). Also, who says you can’t focus on your own stuff outside of the work?
While you may have less time than if you were focusing 100% on your own, a fixed salary may help you to get the calmness to focus on your side business.
Just a quick tip here: I know many of you think: “The bull market is here now, I need to focus on trading. I don’t have time to apply for a job”. Well, it’s much easier to get hired in a bull market, and if you have little to no capital, why tf do you want to focus on trading anyway?
If SOL 3x from here your $1k is now $3k. You could easily have received it within a week or a month of work (assuming entry-level here). Most of you won’t be the next memecoin winner who turns $1k into $1m. And if you are so skilled, you shouldn’t be considering working or reading this text anyway.
If you’re applying for a job for a company, it should be one that you respect and that you want equity and/or token compensation in. If you can afford it, ask for as much of the salary as tokens (if you believe in the company). If it ends up successful, you might earn a lot from this.
Twitter account: The best way to get access to the top minds in this industry is by being visible on Twitter. Write about topics you are curious about, what you want to learn more about, shitpost, and interact with people you look up to ++. Tweet every single day, even if it’s just a gm.
DM people and give them advice without expecting anything in return. This is how you build friendships, and who knows, maybe you end up working together in some way later on. Just be helpful, and kind and show up daily.
Twitter is crypto’s CV. You don’t need LinkedIn, and your best resume shows what you’ve created on Twitter if you ever were to apply for a job interview.
But not only that, recruiters are constantly on the hunt to offer people with a strong presence on Twitter all sorts of benefits. This could be partnerships, paid deals, referral links, funded trading accounts, and when you get bigger → access to angel deals, KOL rounds++.
About partnership/paid content: I think this is okay as long as you disclose it. This cycle we’ve seen things that are now accepted (which to me is weird AF): people just share a CA (contract address) to a memecoin and say it’s a steal or a must-buy. Just don’t do this. Share these CA’s with your friends in the group chat only IMO.
I am not going to get into all the crazy shit we've seen lately with LIBRA, etc., but this cycle has been wild to me. Well, I guess it is human greed? :/
For traders or those who aspire to be: This is probably the hardest way, but potentially the most lucrative one if you’re good and have an edge. You have to find your own way to trade. You can't blindly follow standard trading rules and expect to outperform.
You must find an effective way to do what others don't. One of the best/biggest traders on CT said that he had never used Tradingview. I am sharing this because too many of you are using 15+ indicators and drawing invisible lines that don’t exist.
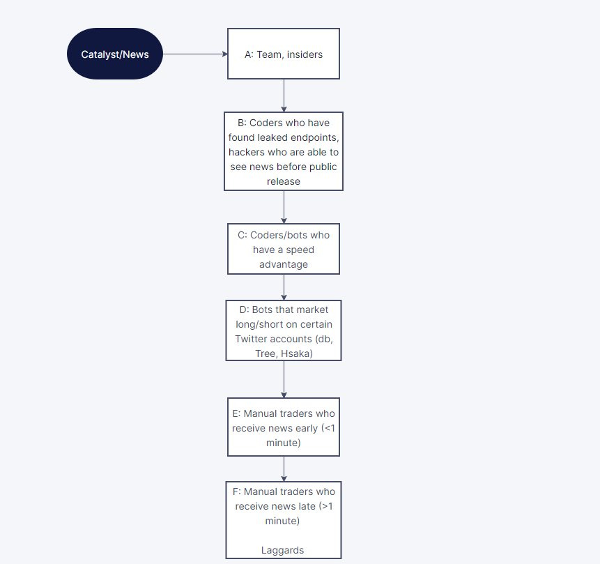
Crypto has a lot of inefficiencies that you can take advantage of. For example, when the news about Andre Cronje got out on Twitter that he wanted to focus on other things than DeFi (March 2022), it took at least 10-15 minutes before FTM, YFI ++ started to move down.
My point is, that crypto is not as efficient as the stock market. When news breaks out in the stock market you can be sure that this is already reflected in the price seconds later.
Crypto has a lot of retail interest, and tbh there are a lot of idiots in crypto. By that, I mean people that just buy a random dogcoin and hope it goes to the moon. There’s a stark contrast between the smart people on CT and the people that follow Tik Tok influencers and BitBoy for crypto advice. Btw, I’m not referring to myself as one of the smart people here. I’m referring to GCR, Cobie, Light +++. Could probably mention 50+ more here.
There is an advantage for the people that actually try to stay up to date on crypto and that are actively seeking alpha. As crypto matures I think the market will be less inefficient, and that it will be harder to trade (in the future). There are a few, but important ones are probabilistic thinking, common sense, self-awareness, resilience, patience.and the ability to delay gratification.
Also having an obsessive-compulsive personality or mildly autistic traits are probably not a disadvantage. Also remember that markets are cyclical. Markets tend to trend only 20% of the time and range 80%, this is very important to understand cause they have completely different approaches.
Oh, and if you believe you’re early to a trade, I have bad news for you, anon. You’re in group F.
Don’t expect anyone to hold your hand and help you. In trading, we talk a lot about making money. But the truth is that what actually happens is that you take money from someone.
You winning a long trade on BTC means that another trader being short on BTC loses money. So you’re actually taking money from the losing trader. Trading is a pure PvP (player vs. player game).
You might get a lot of tips on Twitter/Discord/telegram etc. But sometimes ask yourself why they’re sharing. Are they good guys or simply hoping that you FOMO in so that you could be their exit liquidity?
The smaller the mcap of a coin, the more skeptical you should be about a tip you get from someone (because of how easily price increases/decreases).
With that said, you should learn from traders which are much better than me. Start by reading this by Cobie about probabilistic thinking:
Why becoming one of the best in a field is extremely rewarding
Another factor is that finding your ultimate purpose is extremely fun. When I worked 50-60 hour weeks in a corporate firm I hated my day-to-day basis, at first I thought it was because of the long hours.
But it wasn’t that. What I hated was to not work on something that didn’t impact my life. Today every hour I put in of work for Route2FI (yes, it is only me), will ultimately end up in some kind of reward. Well, not necessarily, but both the upside and downside belong to me.
This makes me extremely motivated to do a good job because no one else than me can make this a success story. If I don’t show up, the momentum I have will stall.
If you think about it, getting into becoming one of the 10% best in a field isn’t necessarily hard. You just have to spend a lot of time on it (working hard). But if you want to get into the 1-2% best, then you also have to work smart.
This is something I definitely should improve. Sometimes I think of how much more I could have scaled if I outsourced more, or completely abandoned writing tweets or newsletter posts.
However, I do really enjoy this. And at this point, it’s not about milking the most money out of the market. I also do this because it gives me fulfillment. I am writing these words right now because I get pleasure from it. Writing is something I always will do and something that I don’t want to outsource.
Life is long, so dare to ask for what you want. Do not settle for less. This accounts for both your career, your partner, and your friends. If you want to be lucky in life, you need to set yourself up for luck to find you. The funny thing is that luck often finds you when you are working hard for it.
Stop for a few seconds and reflect on this question:
“What do I want in life?”
Chances are you will answer something that you don’t have or something that you miss today. But let me ask you this.
How much are you working to get the things that you want? How many hours do you put in? You want to create a successful CT account, but haven’t started yet because you feel it is too saturated?
Most people postpone starting, or actually never start something at all because they don’t set baby steps. They just think about the end goal, and conclude that it will be impossible to go there without even trying.
Get specific knowledge
Naval says you need specific knowledge. Specific knowledge is the knowledge that only you have. The easiest way to create this is to have a personal brand. As I mentioned earlier. People read my thoughts because I am the one writing them.
We could send this text to an unknown Twitter account, and it wouldn’t have gotten that many views. Not because the text wasn’t good enough, but because they have no followers. However, if you repeat this exercise (publishing week after week for years), the right tribe will find you.
This is something I am good at, to be consistent. I know I am not the best writer. I know that if I spent more time on editing, making better graphics, having people who give me feedback before I publish, etc., my texts could be even better. But instead of doing something perfect, I publish it at the 80% level.
For me, this is the only way to get things done. And over time, I am quite happy about this. I am proud to look back on over 100s of articles here. Maybe I’d only manage to do 10% of the amount if I were too perfectionistic about it.
Get specific knowledge. Dare to post weird takes. Some people out there will like your unique style. Define yourself by your strengths, not your weaknesses. Imagine how good you can be if you only focus on your strengths.
You can be the top 1% in a field. Instead of improving your sales skills from 45 to 50% (just a random example, but my point is just that to become one of the best you should focus on what you are naturally talented at).
Make sure to get to a point where you have enough money to make decisions based on what you really want to do instead of making these decisions because you are desperate after money.
Because in my opinion, the best thing you can work on is when you have internal motivation to do it. And yes, you can have a high amount of internal motivation doing normal jobs, but most people would quit if the employer stopped paying.
A good test to see if you are doing something you are fully purposed to, is to ask yourself: what would I do if money were no object?
You can see the video below from Alan Watts.
This inspired me a lot 10 years ago:
It's difficult to do well on work that you don't care about.
Furthermore, having a job you dislike makes it difficult to be completely content with your life. Try to be the greatest in whatever you do for a living. Be brave and take some chances in life, particularly at the beginning of your career or in your 20s/30s.
Make an effort to associate with those who are among the world's greatest at what they do (for me, I met these people on Twitter, and I am happy to have met many of them in real life too).
Think about it this way, chances that your friends are as genuinely interested in a particular topic as you are, is quite small, however, on Twitter, there are thousands of people who dive deep into the same rabbit holes as you do.
Find them, and make them your friends.
Trust me it will be worth it.
…
That’s it for today.
See you next week!
Want To Sponsor This Newsletter?🕴️
Send me a DM on Twitter: https://twitter.com/Route2FI or reply to this email. I have a sponsorship deck I can send you.
Join My Free Telegram Channel 🐸
I’ve launched a free Telegram channel where I share tweets, threads, articles, trades, blog posts, etc. that I find interesting within crypto.
Join it for free here: https://t.me/cryptogoodreads











